ac米兰官方网站
首页
系部概况
系部介绍
现任领导
专业介绍
通知公告
师资队伍
电气工程及其自动化专业教师
自动化专业教师
机器人工程专业教师
专职辅导员
教育教学
教研科研
学生工作
党团工作
学习园地
资料下载
党团工作
党团工作
您当前的位置:
首页
>
党团工作
> 正文
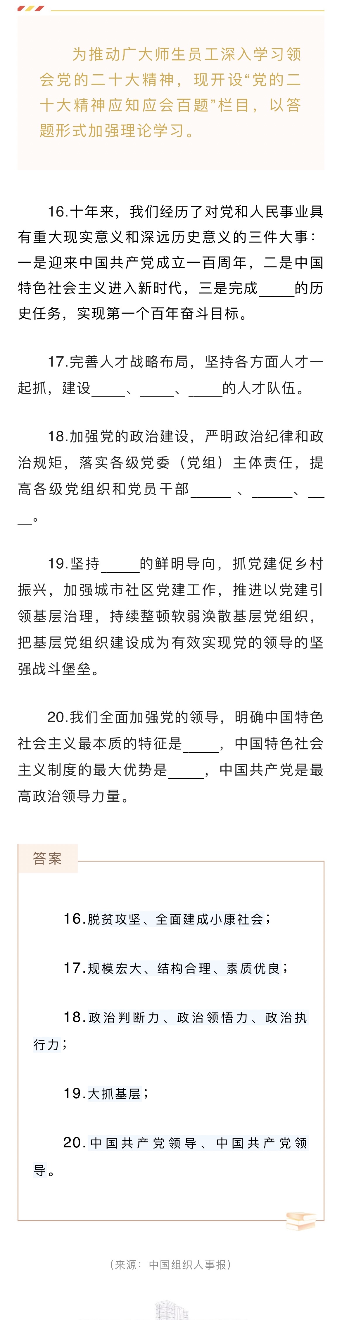
【学习进行时】党的二十大精神应知应会百题(16-20)
时间:
2022-11-26 17:57:49
作者:
【学习进行时】党的二十大精神应知应会百题(16-20)
上一篇:
电气与控制工程系各党支部积极投身疫情防控志愿工作
下一篇:
电气系“考研祝福”系列活动顺利举行