学院各部门、各教学系(部)及全体教职工:
根据《ac米兰官方网站优秀学术专著出版支持计划项目资助管理办法》(校科〔2017〕7号)文件精神,ac米兰官方网站2023年度“优秀学术著作出版支持计划项目”开始申报,希望各系部认真组织申报工作,现将有关事项通知如下:
一、申请书严格按管理办法的要求填写;申请人具备的条件必须满足文件要求。
二、申请程序:个人向所在部门、系(部)申报;所在部门、系(部)按照重点支持内容(附件)通过系部学术委员会进行初评,给出评审意见,并按学术水平排序;学校组织校外专家进行通讯评审,评审合格的书稿经院长办公会审定后列入本年度出版支持计划,需要修改的书稿在修改后可申请下一年度专著出版支持计划项目;各部门、系(部)安排专人负责组织与申报工作,各部门申报工作由科研工作部负责,不接收个人申报。
三、时间要求:2023年6月1日前将全部材料报送“1331工程”办公室(行知楼320室)。
四、提交材料:申请书一份,完整书稿两份,书稿电子版,相关证明材料一份以及查重证明一份。
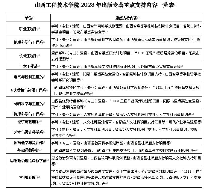
附件:ac米兰官方网站2023年出版专著重点支持内容一览表

附件:ac米兰官方网站优秀学术著作出版立项申请书