ac米兰官方网站
首页
中心概况
中心概况
岗位职责
师资队伍
教学管理
规章制度
特色课程
教学督导
工程训练部
山工智泉双创学院
煤矿教学培训基地
基层党建
组织机构
党建动态
支部风采
廉政建设
创新创业
学科竞赛
竞赛通知
竞赛解读
各项荣誉
办事流程
通知公告
当前位置:
首页
>>
通知公告
>> 正文
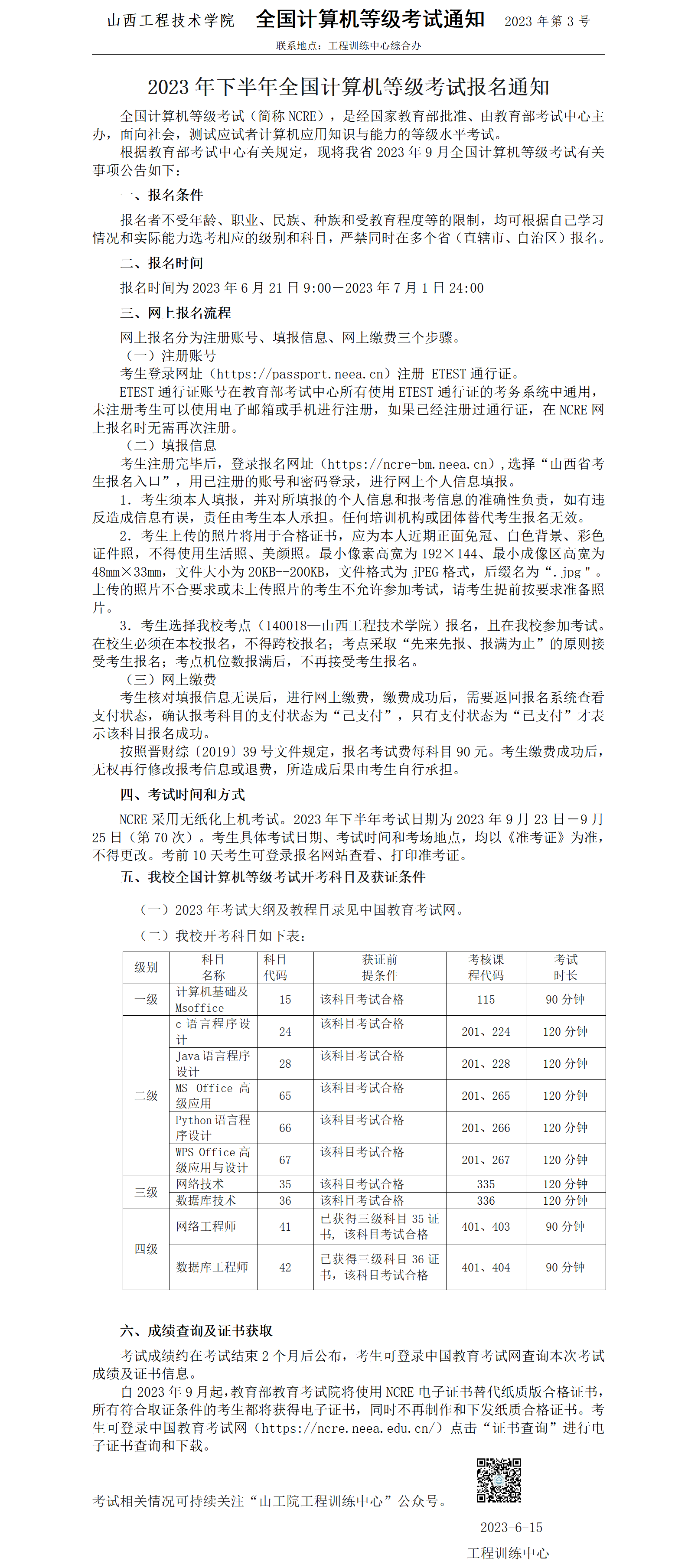
2023年下半年全国计算机等级考试报名通知
时间:2023-06-19 作者: 来源:通知公告
上一条:
关于2023年ac米兰官方网站大学生创新创业训练计划项目立项结果公示
下一条:
中共ac米兰官方网站委员会第一巡察组进驻工程训练中心开展巡察工作