ac米兰官方网站
首页
中心概况
中心概况
岗位职责
师资队伍
教学管理
规章制度
特色课程
教学督导
工程训练部
山工智泉双创学院
煤矿教学培训基地
基层党建
组织机构
党建动态
支部风采
廉政建设
创新创业
学科竞赛
竞赛通知
竞赛解读
各项荣誉
办事流程
通知公告
当前位置:
首页
>>
通知公告
>> 正文
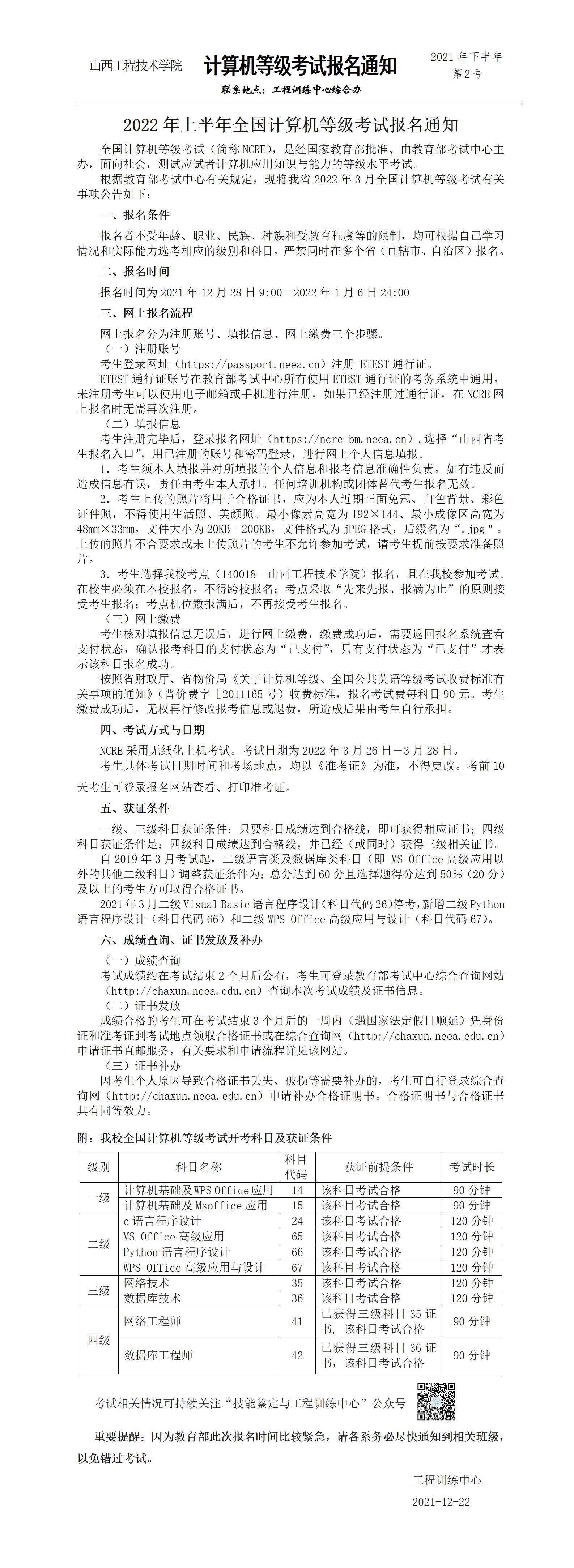
2022年上半年全国计算机等级考试报名通知
时间:2021-12-22 作者: 来源:通知公告
上一条:
2022年上半年全国计算机等级考试由于疫情不能参加考试事项的通知
下一条:
关于举办全国3D大赛14周年精英联赛(2021-2022)的通知